Page principale
Pages associées
Espaces de nommage
Classes
Fichiers
Liste des fichiers
Membres de fichier
Référence du fichier include/CastorUtils/CastorUtils.hpp
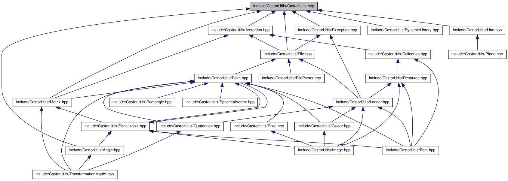
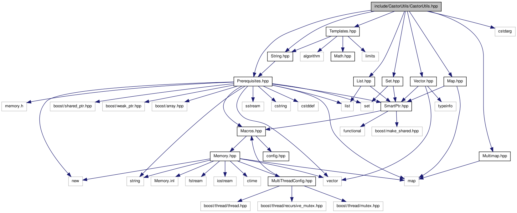
Graphe des dépendances par inclusion de CastorUtils.hpp:
Ce graphe montre quels fichiers incluent directement ou indirectement ce fichier :
Tout
Classes
Espaces de nommage
Fichiers
Fonctions
Variables
Définition de type
Énumérations
Valeurs énumérées
Amis
Macros
Généré le Sun Oct 14 2012 02:34:24 pour CastorUtils par
1.7.1