Classes | Espaces de nommage | Macros | Fonctions

Référence du fichier include/CastorUtils/Memory.hpp

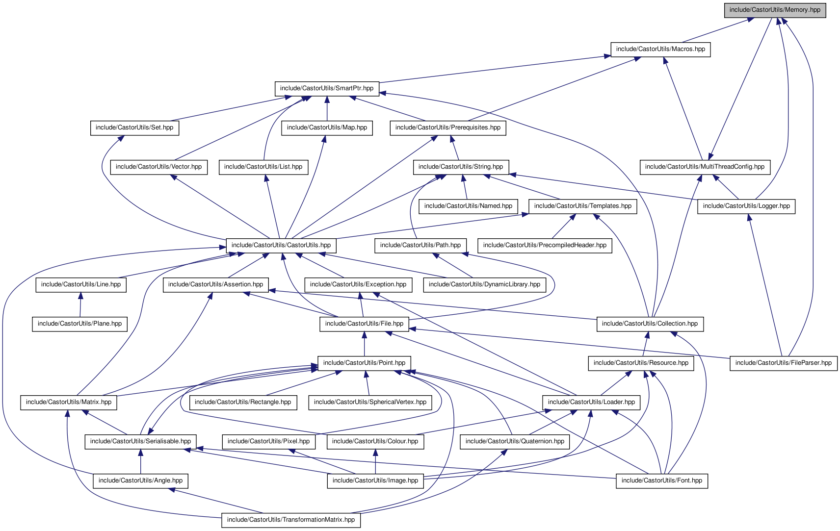
Graphe des dépendances par inclusion de Memory.hpp:
Ce graphe montre quels fichiers incluent directement ou indirectement ce fichier :

Classes

class  MemoryTracedBase
 Classe de base pour la gestion de mémoire. Plus de détails...
class  MemoryTraced< T >
 Classe de gestion de mémoire. Plus de détails...
class  Castor::MemoryBlockBase
 Classe de base pour les blocs de mémoire. Plus de détails...
class  Castor::MemoryManager
 Classe de gestion de la mémoire. Plus de détails...

Espaces de nommage

namespace  Castor

Macros

#define CHECK_MEMORYLEAKS   1
#define MEMORY_MANAGER_START()   MemoryManager::GetSingleton()

Fonctions

template<class T >
void * TAlloc (std::size_t p_size)
 Allocateur template, pour avoir une meilleure trace de l'allocation (avec le nom de la classe).
template<class T >
void TDealloc (void *p_pPointer)
 Désallocateur template, pour avoir une meilleure trace de la désallocation (avec le nom de la classe).
template<class T >
void * TAlloc (std::size_t p_size, std::nothrow_t const &) throw ()
 Allocateur template, pour avoir une meilleure trace de l'allocation (avec le nom de la classe), version no throw.
template<class T >
void TDealloc (void *p_pPointer, std::nothrow_t const &) throw ()
 Désallocateur template, pour avoir une meilleure trace de la désallocation (avec le nom de la classe), version no throw.
void * Castor::Allocate (std::size_t p_size) throw ( std::bad_alloc )
 Allocateur.
void * Castor::AllocateNoThrow (std::size_t p_size) throw ()
 Allocateur, version no throw.
void Castor::Deallocate (void *p_pMemory) throw ()
 Désallocateur.

Documentation des macros

#define CHECK_MEMORYLEAKS   1
#define MEMORY_MANAGER_START (  )     MemoryManager::GetSingleton()

Documentation des fonctions

template<class T >
void* TAlloc ( std::size_t  p_size  )  [inline]

Allocateur template, pour avoir une meilleure trace de l'allocation (avec le nom de la classe).

Paramètres:
[in] p_size La taille à allouer
Renvoie:
Le buffer alloué
template<class T >
void* TAlloc ( std::size_t  p_size,
std::nothrow_t const &   
) throw () [inline]

Allocateur template, pour avoir une meilleure trace de l'allocation (avec le nom de la classe), version no throw.

Paramètres:
[in] p_size La taille à allouer
Renvoie:
Le buffer alloué
template<class T >
void TDealloc ( void *  p_pPointer,
std::nothrow_t const &   
) throw () [inline]

Désallocateur template, pour avoir une meilleure trace de la désallocation (avec le nom de la classe), version no throw.

Paramètres:
[in] p_pPointer La mémoire allouée
template<class T >
void TDealloc ( void *  p_pPointer  )  [inline]

Désallocateur template, pour avoir une meilleure trace de la désallocation (avec le nom de la classe).

Paramètres:
[in] p_pPointer La mémoire allouée
 Tout Classes Espaces de nommage Fichiers Fonctions Variables Définition de type Énumérations Valeurs énumérées Amis Macros